Organisation Data Service : ODS Data Model

High Level Data Model for Organisation, Site, Geography and Practitioner Data

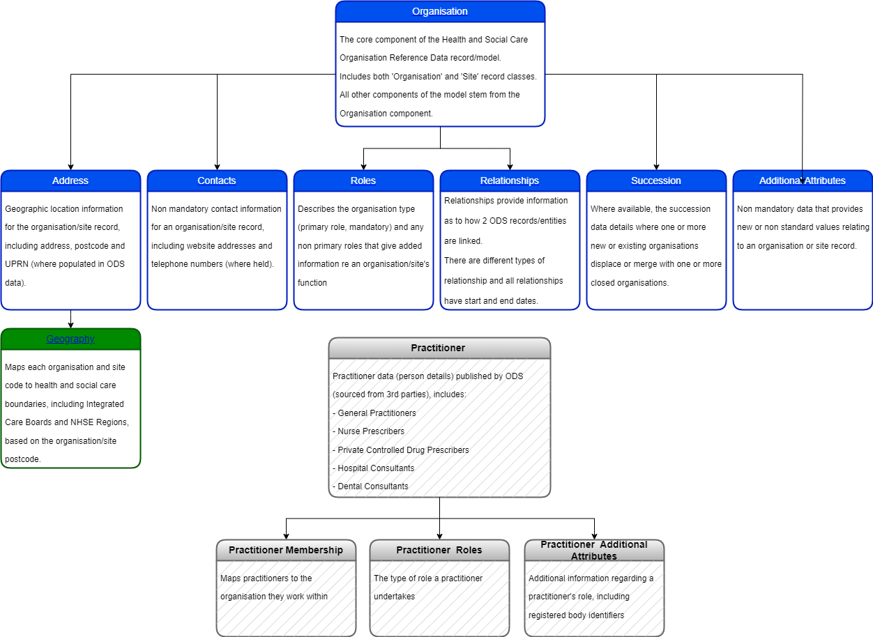
Organisation, Site and Geography Data

The data attributes of ODS Organisation and Site data can be grouped into the following data containers/classes and are represented in the Data Model below.  Please click on each class/container in the list below to view a full description of it's data attributes:

Practitioner Data

ODS currently receive and onward publish a limited set of prescriber data so the decision has been made to only make this available via:-

  • the ODS Data Search and Export tool in the form of predefined reports. This enables the legacy ODS csv files containing practitioner/prescriber data to be deprecated as an alternative means of obtaining this data in csv/excel format is provided. 
  • as a private CodeSystem in the ODS FHIR R4 API. 

The future, wider requirements for a Practitioner/People data in general are under consideration as part of the NHS England Master Reference Data Strategy and an NHS England Clinical Data Architecture review.

ODS Prescriber/Practitioner data currently contains the following data containers/classes:-

Data Model

 

Further Data Definitions

Status

The Status of a record/relationship in ODS is determined by the legal and operational start/end dates.

DatesData items include Start and End Dates and information on whether the dates are authoritative (Legal) or supplied to support operational system requirements (Operational).
LastChangeDate

An attribute of each ODS record that indicates when that record was last updated (or the date created if new).

Archived recordsAn explanation of the archiving process for Organisation, Site and Practitioner records
ODS Glossary of Terms

A glossary of acronyms and terms used in ODS data